华中农业大学2006年调剂信息



文件信息
文件来源  
文件作者 未知 
更新时间 2006-3-10 23:12:36 
添加编辑  

辅助信息
打印功能 打印本文
背景颜色 杏黄 秋褐 胭红 芥绿 天蓝 雪青 炭灰 奶白
字体大小 特大号字 大号字 中号字 小号字
免责声明 本网站所有文章均来自网络,仅提供预览形式,不提供纸张形式,若涉及到版权的文章,请购买正版,毕竟在电脑上看也不舒服啊,呵呵,这是viewsnake个人网站,纯粹交流学习资料的地方。无商业行为。
阅读正文内容
各位考生:

  祝贺您在2006年硕士研究生入学考试中取得复试资格!

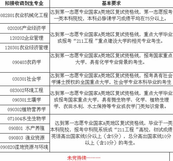
  我校将陆续发布有调剂需求的相关专业信息,请有意调往我校的考生在国家分数线公布后按照调剂程序办理,其他时间各院系不会接待相关咨询。

  调剂信息陆续发布中,有意调剂的考生请点击:我要调剂 .

   


相关阅读内容

<<<返回上一页 <<<返回网站首页
<<<您的位置:首页>考研咨讯>查分调剂>正文