- 专业课考研资料 本站小编 免费考研网 2019-12-28
作者: 董俊娥 时间: 2019-12-27 13:50
标题: 西南交通大学微观经济学19级学姐经验
1,写在前面的话
对于很多非跨考的学弟学妹来说,专业课以前应该也学过,问题不是很大。对于跨考的学弟学妹来说,一定不要觉得自己比其他人差了一截,要有信心,微观经济学不是一门需要很多专业基础的课,如果你认真看书和学习,一 ...
专业课考研经验 本站小编 免费考研网 2019-12-28
画图题比较偏,考完没有提前交卷,把题抄下来了
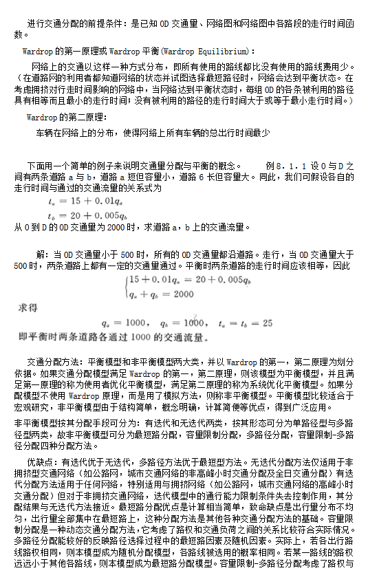
2_0.jpg (911.61 KB, 下载次数: 0)下载附件2019-12-27 13:51 上传
...
专业课考研资料 本站小编 免费考研网 2019-12-281、名词解释4分*5个(20分)
1. 可达性2.腹地3.运输链4.5.忘了
2、简答题(50分)
1. 交通预测四阶段10分
2. 欧氏距离、物流距离、运输距离10分
3. 多式联运定义及优点10分
4. 城市土地利用模型并举出两个模型例子10分
5. 运输成本构成及影响因素10分
3、论述题(40分)
1. ...
专业课考研资料 本站小编 免费考研网 2019-12-26第一章
交通的组成要素: 人 交通工具 移动空间 环境与保障系统
交通工程的作用:1.一个地区、一个省甚至一个国家的生产发展、经济繁荣以及社会生活的各个方面都有赖于发达的交通。2..交通运输是生产过程在流通领域的继续和进行社会再生产的必要条件,是沟通工农之间、城乡之间、地区之间经济活动的纽带,也是联系 ...
专业课考研资料 本站小编 免费考研网 2019-12-22- 专业课考研资料 本站小编 免费考研网 2019-12-21
1 螺纹联接
1列出四种常用标准螺纹联接件。连接螺纹能满足自锁条件,为什么在设计螺纹联接时必须考虑放松问题?螺纹联接防松的根本问题是?常用的防松方法分哪几种?每类中有哪些具体结构?预紧螺栓承受轴向载荷作用时,螺栓上的总载荷为什么不等于轴向载荷和预紧力之和? 常用螺纹联接的类型有哪些?
①常用标准螺纹 ...
专业课考研资料 本站小编 免费考研网 2019-12-19金融学部分
一、不定项选择(2 分*10)
直接融资
2007~2009 金融危机对中国经济的影响金融危机的启示
债券市场功能银行资本管理二、计算题
利率期限结构计算,设定套利决策锁定预期利率缺口分析
根据凯恩斯货币需求理论 已知需求函数求流通速度,根据数据特征分析为什么流通速度不稳定
三、简答题
1、对美国渐进式 ...
专业课考研资料 本站小编 免费考研网 2019-12-17
西安给人的文化感不单单是十六朝古都的厚重与沉淀,近现代以来,这座城市高教事业的蓬勃发展亦给这座城市带来了与众不同的文化气息。在这座高教重镇,实力担当当属西安交大,在今天介绍西安交大之前,想先和大家谈谈什么是C9。九校联盟(C9)是中国首个顶尖大学间的高校联盟,于2009年10月启动。联盟成员都是国家首批985重点 ...
法律硕士招生 本站小编 法律硕士万满意 2019-12-16
19世纪末,盛宣怀先生和一批有识之士秉持“自强首在储才,储才必先兴学”的信念,在上海创办了交通大学的前身——南洋公学。1920年12月14日始定名为交通大学。上海交通大学位列“985工程”、“211工程”、“世界一流大学建设高校”,九校联盟。2007年7月31日,廖凯原基金 ...
法律硕士招生 本站小编 法律硕士万满意 2019-12-16
北京交通大学“211工程”,2017年,学校正式进入国家“双一流”建设行列,将围绕优势特色学科,重点建设“智慧交通”世界一流学科领域。 2017年教育部学科评估中,北京交通大学法学排名C。北京交通大学近三年招生目录2019年法硕(非法学)只招收全日制拟招生人数为28人,其中推免6人,所以统 ...
法律硕士招生 本站小编 法律硕士万满意 2019-12-16上海交通大学2014考研复试英语问题集锦(应试方法+自我介绍模板+面试官常见问题)
一. 了解报考院校专业往年的英语口试形式
各院校各专业的复试口试形式各不相同,一定要对症下药。可以通过询问以前考过的师兄、师姐们来了解复试口试的形式,可能的话,了解一下口试中常出现的问题。
总的来说,复试口试有这样几种 ...
专业课考研资料 本站小编 免费考研网 2019-12-162004年 秋季上海交大考博英语真题
客观题部分
II. Vocabulary (10 points)
Part A (5 points)
1. International sport should create goodwill between the nations, but in the present organization of the Olympics somehow encourages__ patriotism.
A. obsolete B. aggressive C. harmonious D ...
考博 本站小编 免费考研网 2019-12-16
...
法律硕士资料 本站小编 法律硕士万满意 2019-12-15
法硕复试真题干货共享
西南交通大学法硕笔试
1、选举制度基本原则
2、宪法解释原则虽然这个学校不像西政那么火 但是211 成都 学费7500一年 收10个人 老师实力都还不错 &&&& ...
法律硕士资料 本站小编 法律硕士万满意 2019-12-15