
本人总分411,就专业课截取了一些片段说一下怎么复习,全部都打下来太累了TAT...其他科目在知乎上,现在还在审核,审核过了就可以看到了。我也在闲鱼上发布了资料,价格在18块的那个就是我的,大家可以搜一下。
(四) 热点部分(这个是第四部分)
这一部分我觉得可以分两步走:
(1)先知道每个税种大概怎么回事。基 ...
专业课考研经验 本站小编 免费考研网 2020-02-26第一部分 历年真题2011~2013年金融理财师《个人税务与遗产筹划》真题精选及详解2010年7月金融理财师《个人税务与遗产筹划》真题及详解第二部分 章节题库第1篇 个人税务筹划第1章 所得税基础第2章 所得税的基本框架第3章 中国现行所得税制度第4章 国外所得税制介绍第5章 个人税务筹划概述第6章 ...
辅导考试考研资料 本站小编 Free考研 2020-02-26第一部分 历年真题2014~2015年全国税务师职业资格考试《税法(Ⅱ)》真题精选及详解2013年全国税务师职业资格考试《税法(Ⅱ)》真题及详解2012年全国税务师职业资格考试《税法(Ⅱ)》真题及详解第二部分 章节题库第一章 企业所得税第二章 个人所得税第三章 国际税收第四章 印花税第五章 房产税第 ...
辅导考试考研资料 本站小编 Free考研 2020-02-26第一部分 历年真题2018年全国税务师职业资格考试《税法(Ⅰ)》真题及详解2017年全国税务师职业资格考试《税法(Ⅰ)》真题及详解2016年全国税务师职业资格考试《税法(Ⅰ)》真题及详解2015年全国税务师职业资格考试《税法(Ⅰ)》真题精选及详解2014年全国税务师职业资格考试《税法(Ⅰ)》真题精选 ...
辅导考试考研资料 本站小编 Free考研 2020-02-26第一部分 历年真题2016年全国税务师职业资格考试《财务与会计》真题精选及详解2015年全国税务师职业资格考试《财务与会计》真题精选及详解2014年全国税务师职业资格考试《财务与会计》真题精选及详解2013年全国税务师职业资格考试《财务与会计》真题及详解2012年全国税务师职业资格考试《财务与会计》 ...
辅导考试考研资料 本站小编 Free考研 2020-02-26第一部分 历年真题2014~2015年全国税务师职业资格考试《涉税服务实务》真题精选及详解2013年全国税务师职业资格考试《涉税服务实务》真题及详解2012年全国税务师职业资格考试《涉税服务实务》真题及详解说明:(1)2015年,注册税务师职业资格由准入类调整为水平评价类,本书历年真题部分全部采用“ ...
辅导考试考研资料 本站小编 Free考研 2020-02-26 只说一些我觉得有价值的,大家都知道的就不废话了,反正经验贴很多,这次写也是回报下论坛,希望能对下届的学弟学妹有所帮助。
一、初试
1.英二
单词的话,选哪个都一样,有的用朱伟的,有的用俞敏洪老师的,有的被雅思,有的用扇贝单词等等,大同小异,单词需要的是水磨的功夫,要花时间,考的好不好不是取决于 ...
考研复试经验 本站小编 免费考研网 2020-02-23今年的基本情况[右]:今年报考南开税务的人数(据说)是324人,计划招生35人,复试线380分,其中上四百分的就有30+人,最终复试人数81人。今年报考炸裂估计是因为大家都抱着捡漏的心态吧,所以才导致今年这种激烈的局面。我之所以报考南开,主要是因为我是先定的这个专业,然后结合自己的水平以及学校专业的水平等综合因素在 ...
考研复试经验 本站小编 免费考研网 2020-02-23鉴于最近咨询税务考研经验的童鞋较多,特开此贴讲一下经验,希望对你们有帮助。 先介绍一下我的情况。我是工作一年后辞职考研的,一直在家里复习,没有研友,只有零星几个朋友知道我要考研。初试成绩388,专业课121。每个人的情况不一样,复习方法仅供参考。 公共课经验贴很多,不再赘述。重点讲一下专业课,这方面资料也比 ...
专业课考研经验 本站小编 考研帮 2020-02-23名词解释(4分一个,共5个)
滑准税
虚开发票
税务行政处罚
税负转嫁
抵免法
简答题(9分一个,共5个)
企业所得税中不征税与免税收入内容
企业所得税种不计提折旧情况
增值税视同销售情况
居民个人与非居民个人
税收保全措施的条件和内容等
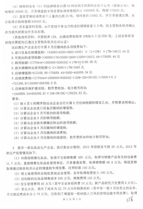
计算题(10分 10 15 15共4题)
1.增值税计算,最后一小问涉及消费税 ...
专业课考研经验 本站小编 免费考研网 2020-02-13- 专业课考研资料 本站小编 免费考研网 2020-02-10
一、名词解释(20分)
1.国内生产总值
2.机会成本
3.法定准备金率
4.消费者剩余
5.
二、简答题(30分)
1.从厂商数目、产品差别程度、对价格的控制程度、进出一个行业的难易程度来比较完全竞争市场、垄断竞争市场、寡头垄断、完全垄断市场。
2.
3.乘数方面的题目
三、作图分析题(30分)
1.请作图推导一般商品的 ...
专业课考研资料 本站小编 免费考研网 2020-02-09本人20考研党,刚结束一年考研生涯,近期得闲就想着把这一年的备考经验整理整理。想起刚开始准备考研事宜时超级迷茫,找了好多经验贴,备考的这一年也走了不少弯路。总之呢,希望我整理的这些能帮到考研er们!
8过现在成绩也还没出来,所以没办法晒出成绩啦。到时候公布了再来考虑考虑是删文还是贴出分数,哈哈。
首先 ...
专业课考研经验 本站小编 免费考研网 2020-02-07作者: 土豆没有皮 时间: 2020-2-3 14:35
标题: 上财税务专硕初试第四名经验帖(无偿赠送专业课资料)
写在前面先简单自我介绍一下。我是二战考生,毕业于上海一所双非财经院校,本科专业行政管理。一战目标中央财经大学803经济学学硕,总分290分,惨败(捂脸)。二战上海财经大学税务专硕,总分392分,政治71分,英语8 ...
专业课考研经验 本站小编 免费考研网 2020-02-06433
简答
1为什么完全竞争厂商和行业有供给曲线,完全垄断没有
2总供给曲线为什么向右下方
3公共产品的评估过程中如何衡量时间价值
4我国债务风险产生原因分析
计算
1国际税收间接抵免①居民管辖权,公民管辖权,地域管辖权如何确定其管辖范围②计算母子孙公司间接抵免及在各国应纳税额的计算
2国内出口企业,计算退 ...
专业课考研资料 本站小编 免费考研网 2020-01-27